【本部门规范性文件】关于印发《新疆维吾尔自治区牛羊定点屠宰厂(场)分级管理办法(试行)》的通知 -银河官网

您好,欢迎访问新疆维吾尔自治区农业农村厅银河官网网站!

【本部门规范性文件】关于印发《新疆维吾尔自治区牛羊定点屠宰厂(场)分级管理办法(试行)》的通知

发布时间: 2025-06-23 18:55 信息来源: 兽医局 浏览量:
打印 【字体: 分享到:
















扫一扫在手机打开当前页

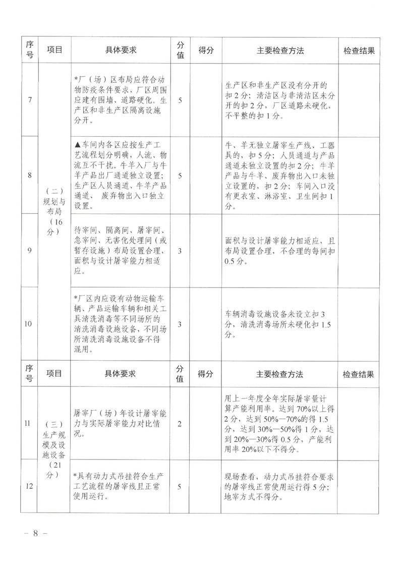
网站地图